Skip to main content

竹新社

7×24不定时编译国内外媒体的即时新闻报道。
查阅新闻资料,前往竹新资料室:
t.me/kt_database
如有任何问题,联系竹新社小编:
t.me/ktnews_editor_bot

注:本频道原创新闻按照CC BY 4.0协议发布。
  1. 竹新社
    巴基斯坦军方2月21日夜间对巴基斯坦与阿富汗边境的阿富汗楠格哈尔省和帕克提卡省发动空袭。 阿富汗当局称,袭击目标是民用目标和宗教场所,造成18人死亡、5人受伤,对此表示强烈谴责。 巴基斯坦则表示,空袭精准打击边境地区的7个恐怖分子营地及藏身处,超过80名恐怖分子死亡。 (新华社)
    阿富汗当局表示,巴基斯坦2月27日对喀布尔及另外2个阿富汗省份实施空袭。喀布尔传出至少3声爆炸声。目前尚无空袭具体位置或潜在伤亡的信息。
    阿富汗26日晚对巴基斯坦发动跨境袭击,声称占领了十多个巴基斯坦军事哨所。巴基斯坦确认边境发生冲突,但否认军事哨所被占领。
    双方对伤亡人数的说法差别很大。阿富汗当局称,已有“多达55名”巴基斯坦士兵死亡,另有未公开数量的士兵被俘。巴基斯坦称,只有2名巴基斯坦士兵死亡,阿富汗方面有36名士兵死亡。巴基斯坦否认有士兵被俘。
    美联社
  2. 竹新社
    2月2日解放军报社论称:查处张又侠刘振立,清除了“影响事业发展的拦路虎、绊脚石”,挤去了战斗力建设的水分。
    李桥铭(2022年任陆军司令员)李伟(信息支援部队政委)沈金龙(2017~2021海军司令员)秦生祥(2017~2022海军政委)于忠福(2015~2022空军政委)王东海(军委国防动员部政委)边瑞峰(军委政治工作部主任助理)丁来富(73集团军军长)杨光(火箭军64基地司令员)已被罢免全国人大代表职务。全国人大常委会2月26日公告上述信息,同时免去了刘少云军事法院院长的职务。
    此外,郑卫平(2012~2017东部战区政委,2017~2020战略支援部队政委)何平(2017~2023东部战区政委)安兆庆(2019~2022武警政委)缺席常委会。
    新华社
  3. 竹新社
    Facebook母公司Meta发表11月反水军报告,详述Wilson Edwards事件的调查情况。 报告详情见竹新资料库。 (Meta)
    OpenAI发表2026年2月版反滥用报告,收录电诈、社工谍报、网络水军等7个案例。
    案例七为一名中国“网络特战”人员,要求ChatGPT帮他改工作报告。其2025年10月在Blogspot、Pixiv、X、YouTube上张贴了反高市早苗的图文。行动起因是10月9日高市作为“支援南蒙古议员联盟”主席作论坛演讲。该人最初还曾试图让ChatGPT起草水军方案,但ChatGPT拒绝,他便转用其他AI实施;行动结束让ChatGPT写总结报告时,没有再提及内蒙问题。
    他让ChatGPT写的其他工作月报中还提及:设立“精日展览馆”网站、攻击“李老师不是你老师”、造谣“界立建讣告”,以及在Twitter上与惠波骂战使其被封号、在Bluesky抢注惠波蔡霞账号等。
    其他月报还提及:“本省的网络特战部门有300名操作员”“试验了DeepSeek-R1、Qwen2.5、YOLOv8等模型”“在200家西方平台上发帖50000篇,其中150篇收到了超过300转评”等。
    报告
  4. 竹新社
    广西自治区主席蓝天立被中纪委审查认定: 违背新发展理念和高质量发展要求,落实中央部署打折扣、搞变通; 拉帮结派,培植个人势力,投机钻营,结交政治骗子; 违反组织原则,违规选任干部;家风不正,对家人失管失教; 目无法纪,贪婪无度,为他人工程项目承揽、干部选拔任用等方面谋利受贿。 经中央政治局会议审议,决定开除他党籍公职,移送公诉。蓝天立是二十届中央委员,开除党籍的处分需五中全会追认。 (中央纪委国家监委)
    广西2月24日开“全面化解历史矛盾、切实维护群众利益、全力促进安全稳定”电视电话会议。党委书记陈刚称,新官必理旧账,“对全区矛盾纠纷、信访积案来一次全面排查化解”。
    摸底排查,以方格化、网络化、清单化方式全面起底矛盾纠纷问题。开展土地山林水利“三大纠纷”历史积案化解攻坚行动。规范一批界限模糊的政策制度和规定办法。
    海南省委2月24日开“以高水平安全保障高标准建设海南自由贸易港”工作会议,要求始终把风险防控放在前提位置,把牢政治方向,决不在根本性问题上犯颠覆性错误。全国其余省份开工日“新春第一会”大致仍围绕产业营商等经济发展议题。
    广西日报
  5. 竹新社
    中国商务部1月6日公告,禁止向“一切有助于提升日本军事实力的最终用户”出口原产自中国的两用物项,以对抗高市早苗“近期公然发表涉台错误言论、暗示武力介入台海可能性”。 (中国商务部,路透社,彭博社)
    中国商务部2月24日公告:禁止向三菱造船、川崎、IHI、JAXA等20家日本军工实体出口两用物项。将斯巴鲁、东京科学大学等20家实体列入关注名单,出口两用物项时需提交风险评估报告。新闻稿说,此举目的是“制止日本再军事化和拥核企图”。
    彭博社
  6. 竹新社
    《两蒋日记》确权诉讼落幕,日记和其他档案原件将于下半年起运返台,入藏国史馆。档案原件返台后,复制件将继续在胡佛研究所向学界提供使用。 该批档案包括蒋介石1917至1972年、蒋经国1937至1979年间的日记,以及演讲稿、外交信函、政治档案等,2005年出借给斯坦福大学胡佛研究所。蒋家后人中就是否将档案移转国史馆发生争议,胡佛所遂于2013年诉讼请求澄清物权,最终认定所有档案都归属国史馆,不再按是否属总统任内而分割。 国史馆受访说,档案返台后将陆续向公众提供,其中蒋介石第一任总统内(1948–1954)的日记拟于10月出版。…
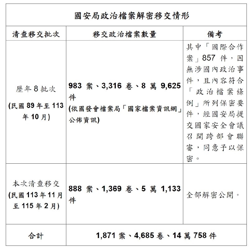
    台湾,国家安全局2月23日宣布完成《政治档案条例》所规定的档案解密与移交,“一件不留一字不遮”。
    2024年11月起,该局清查了1992年以前所有23757卷、566415件档案,目录送档案局。档案局2025年6月审定其中1369卷、51133件为需公开的政治档案,国安局予以全部解密并扫描移交,内容有戒严时期保防安全工作制度、情报机关侦保防业务资料、反动文化出版品与黑函调查、国民入出境管制“黑名单”、海外台独团体活动、叛乱案件人员资料与判决书等。
    社会关切2000年首次政党轮替时国安局是否曾销毁档案,新闻稿说,当年归档只作并卷,没有流水文号,现流水文号是2005年补编,因此无从判断。
    中华民国国家安全局
  7. 竹新社
    知情人士说,中共为2026年设置的GDP增长目标为“4.5%~5%”。降低目标意在强调高质量发展,引导地方政府“树立正确政绩观”。设置4.5%下限,既符合2035翻一番目标的需要,又可为房地产、美国关税等不确定性留出余地。 今年将加强政策取向一致性,避免“鼓励餐饮消费,但禁止吃喝”的状况再次发生。此外,中央首长已认识到“通缩是经济癌症”,今年将加力对抗通缩压力,实现2%的CPI目标。 (南华早报)
    中共通知在全党开展“树立和践行正确政绩观”学习教育,自2026年春节假期结束起,至7月底结束。总要求是“立党为公、为民造福、科学决策、真抓实干”。
    深入查找现行制度机制中不符合正确政绩观要求的规定,该废止的废止,该修订的修订。
    与中央巡视等整改项目相结合,边查边改、立行立改,对突出问题开展集中整治。
    新华社
  8. 墨西哥武装部队2月22日在哈利斯科州塔帕尔帕市抓捕毒贩,多名“哈利斯科州新生代”贩毒集团成员在打击行动中死亡,包括该集团头目内梅西奥·奥塞格拉·塞万提斯。
    “哈利斯科州新生代”是墨西哥主要贩毒集团之一。军方开展抓捕行动并打死奥赛格拉后,哈利斯科州及其邻近的米却肯、科利马、瓜纳华托等州爆发骚乱,贩毒集团成员点燃汽车封锁道路,纵火焚烧商业设施,一些州宣布学校23日停课。
    哈利斯科州一名官员称,该州两地有多名墨西哥国民警卫队士兵死亡;州内一座监狱爆发骚乱,一名看守被杀;州检察官办公室一名工作人员遇害。
    美国、加拿大等国向本国在墨公民发布安全警示。
    新华社
  9. 巴基斯坦军方2月21日夜间对巴基斯坦与阿富汗边境的阿富汗楠格哈尔省和帕克提卡省发动空袭。
    阿富汗当局称,袭击目标是民用目标和宗教场所,造成18人死亡、5人受伤,对此表示强烈谴责。
    巴基斯坦则表示,空袭精准打击边境地区的7个恐怖分子营地及藏身处,超过80名恐怖分子死亡。
    新华社
  10. 一名持枪男子2月22日凌晨驾车闯入海湖庄园,随后被击毙。
    美国特勤局称,这名20岁出头的男子来自北卡罗来纳州,携带了猎枪和燃料罐。他的家人几天前报案说他失踪了。
    警方称,男子进入北门附近后,遭到两名特勤局特工和一名警察的拦截。他放下了燃料罐,举起猎枪准备射击,特工和警察开枪以消除威胁。
    目前尚不清楚该男子动机。事件发生时,特朗普夫妇正在白宫,没有在海湖庄园。
    美联社
  11. 竹新社
    欧洲情报机构负责人称,俄罗斯在利用与美国的谈判推动解除制裁并进行商业交易,其并不想尽快结束战争,因此对今年达成俄乌和平协议持悲观态度。 他们表示,俄罗斯寻求的战略目标从未改变,包括罢免泽连斯基,令乌克兰成为俄罗斯与西方的“中立”缓冲区。俄罗斯经济“并未濒临崩溃”,因此其既不想要也不需要尽快实现和平。 分析认为,乌克兰即使割让顿涅茨克也无法迅速促成和平协议,因为此举无法实现推翻泽连斯基政权的目标。如果俄罗斯获得顿涅茨克,或许才能开启真正的谈判,俄罗斯随后会提出更多要求。 美俄一直在讨论价值高达12万亿美元(…
    乌克兰军队2月21日使用乌制“火烈鸟”巡航导弹袭击了俄罗斯乌德穆尔特共和国沃特金斯克市附近的一家导弹工厂。地方当局表示,袭击造成11人受伤,但未透露具体地点等细节。
    该工厂距离乌克兰超过1400公里,主要生产“伊斯坎德尔”弹道导弹,同时生产洲际弹道导弹、潜艇导弹等。
    乌军还袭击了俄罗斯萨马拉州一家天然气加工厂并引发火灾。俄罗斯国防部表示,俄军20日破坏了“火烈鸟”巡航导弹的发射场以及其他军事目标。
    俄罗斯联邦安全局声称,乌克兰已从Telegram收集数据并用于军事目的,但未提供证据。普京20日签署法律,要求俄罗斯移动运营商应按照联邦安全局要求封禁互联网服务。
    美联社
  12. 竹新社
    美国最高法院2月20日裁决,支持去年下级法院关于全球“对等关税”逾越总统职权的认定。6名保守派大法官中,罗伯茨、戈萨奇、巴雷特3人支持此判决,后二人都是特朗普于第一任期内任命的。 罗伯茨大法官在多数意见书中说,美国毕竟不是与全世界每个国家都处于战争状态。 根据估计,需要清退的税额达1750亿美元。判决没有涉及政府是否或如何退款,需待后续诉讼。 (路透社)
    特朗普2月20日称,他已签署一项对全球进口商品征收10%关税的行政令。特朗普称,关税适用于所有国家,该措施几乎立即生效。不过根据关税依据的《1974年贸易法》第122条,这些关税在没有国会批准的情况下,最长只能持续150天。特朗普此前表示,他还在寻找收取关税的其他选择。
    美联社
  13. 竹新社
    特朗普11月14日签署行政令,将牛肉、西红柿、咖啡、香蕉等农产品排除在所谓“对等关税”之外,从而降低这些商品的关税。受到关税影响且缺乏足够国内供应,西红柿、牛肉和咖啡等商品价格上涨明显。 (美联社,CNN)
    美国最高法院2月20日裁决,支持去年下级法院关于全球“对等关税”逾越总统职权的认定。6名保守派大法官中,罗伯茨、戈萨奇、巴雷特3人支持此判决,后二人都是特朗普于第一任期内任命的。
    罗伯茨大法官在多数意见书中说,美国毕竟不是与全世界每个国家都处于战争状态。
    根据估计,需要清退的税额达1750亿美元。判决没有涉及政府是否或如何退款,需待后续诉讼。
    路透社
  14. 竹新社
    俄罗斯和乌克兰在日内瓦举行的会谈2月18日结束,双方均表示谈判“困难”,新一轮谈判即将展开。 泽连斯基称,军事谈判具有“建设性”,两国武装部队正在考虑如何监督未来停火。俄罗斯代表团团长梅金斯基表示会谈艰难但“务实”。克里姆林宫发言人称,现在谈论谈判结果为时尚早。 此外,乌克兰和美国驻日内瓦代表还会见了英国、法国等欧洲国家代表。泽连斯基称,欧洲参与和平进程“不可或缺”。 泽连斯基17日受访时指责特朗普公开呼吁乌克兰而非俄罗斯在和谈时做出让步“不公平”。此外,任何要求乌克兰放弃俄罗斯未占领的顿巴斯地区的方案都将在乌克兰人公投时被否决。…
    欧洲情报机构负责人称,俄罗斯在利用与美国的谈判推动解除制裁并进行商业交易,其并不想尽快结束战争,因此对今年达成俄乌和平协议持悲观态度。
    他们表示,俄罗斯寻求的战略目标从未改变,包括罢免泽连斯基,令乌克兰成为俄罗斯与西方的“中立”缓冲区。俄罗斯经济“并未濒临崩溃”,因此其既不想要也不需要尽快实现和平。
    分析认为,乌克兰即使割让顿涅茨克也无法迅速促成和平协议,因为此举无法实现推翻泽连斯基政权的目标。如果俄罗斯获得顿涅茨克,或许才能开启真正的谈判,俄罗斯随后会提出更多要求。
    美俄一直在讨论价值高达12万亿美元(数倍于俄罗斯GDP)的双边合作。分析认为,该协议旨在吸引特朗普和俄罗斯寡头。因为俄罗斯寡头因制裁未从战争中获利,普京需要在经济严峻时保持他们的忠诚。
    路透社
  15. 竹新社
    美国和伊朗2月17日在日内瓦阿曼领事馆举行第二轮间接谈判。谈判持续不足3小时结束。本次谈判有核、法律和经济领域的专家参与,重点聚焦于技术层面。伊朗外长阿拉格齐表示,谈判达成了一些协议和主要原则,相较上一轮谈判有积极发展。阿拉格齐说,美国应立即停止对伊朗使用武力的威胁。 与此同时,伊朗16日起在霍尔木兹海峡、波斯湾和阿曼湾举行军演,并于17日宣布暂时关闭霍尔木兹海峡数小时,以进行实弹军事演习。伊朗塔斯尼姆通讯社报道,演习部队使用了多种进攻与防御武器系统,在场军事专家称,这些武器系统“以最高精度摧毁了预定目标”。…
    特朗普2月19日在所谓“和平委员会”首次会议上威胁伊朗称,伊朗和美国“必须达成一个有意义的协议,否则坏事就会发生”。他说大概10天内就会知晓。
    特朗普随后在“空军一号”上被问及期限的详细情况时说,他认为时间足够,“10天、15天,差不多是极限了”。特朗普拒绝具体说明,只是再次警告会发生“非常糟糕的事”。
    消息人士此前称,美国准备最早在本周末对伊朗发动打击,但特朗普尚未做出最终决定。
    路透社CNN