Skip to main content

竹新社

7×24不定时编译国内外媒体的即时新闻报道。
查阅新闻资料,前往竹新资料室:
t.me/kt_database
如有任何问题,联系竹新社小编:
t.me/ktnews_editor_bot

注:本频道原创新闻按照CC BY 4.0协议发布。
  1. 竹新社
    广电总局3月12日发《微短剧要爽而有度》管理提示,认为“爽”不是微短剧的代名词,穿越重生不等同于艺术想象,狗血低俗不应成为爱情的引线,要求各地对照指导,在规划备案和内容审核方面严格把关。 (新华社)
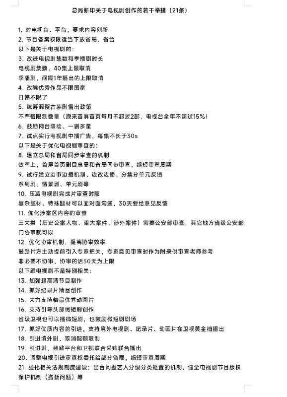
    广电总局日前发《进一步丰富电视大屏内容 促进广电视听内容供给的若干举措》拟放宽电视剧“40集”上限、放宽古装剧数量限制等。网传精神如图,除部分涉及引进改编境外剧的内容不准确外,其余与实际通知相符。
    国家广播电视总局财新
  2. 竹新社
    朝鲜劳动党中央委员会副部长金与正7月28日发表谈话称,朝方对韩国李在明政府制定何种政策、提出何种提议均不感兴趣,特此重申今后不会同韩方面对面坐下来协商的立场。虽然李在明在执政的50多天里多次说出缓和半岛紧张、改善朝韩关系等悦耳之言,但其盲目信从韩美同盟、针对朝方搞对抗的风格与历任领导人如出一辙。 韩国总统办公室和统一部28日回应称,政府不会被朝方的表态所扰,将坚定不移地推动韩朝建立和解与合作关系、韩朝和平共处。 特朗普最近吹嘘他与金正恩的个人关系,并表示希望重启他们之间的核外交。对此,金与正29日发表谈话…
    韩国将废除尹锡悦政府的“八一五统一新战略”,专注于修复韩朝互信关系。
    统一部发言人具炳杉18日说,总统李在明释放出了“尊重朝鲜体制、不追求‘吸收统一’、不推进敌对行为”三大对朝关键信息,明确了和平共处的对朝政策基调,表明废除尹锡悦政府“八一五统一新战略”的“反朝吸收统一”和“自由北进论”。
    具炳杉称,该战略在发布时就过于偏重自由、人权等价值和意识形态,在制定过程中未听取国会意见,存在程序问题。政府今后将始终一贯地推进有助于缓解韩半岛紧张局势、重建韩朝互信的各项举措。
    韩联社
  3. 俄罗斯梁赞州希洛夫斯基区一家工厂8月15日发生爆炸,截至18日7时已有20人死亡、134人受伤。
    目前爆炸原因尚不清楚,俄媒报道未提及工厂生产的物品。
    塔斯社
  4. 竹新社
    一名中国游客6日晚在日本京都被人砍伤,凶手犯案后逃离现场。 警方表示,伤者右肩附近等多处受伤,已被送医,无生命危险。伤者当时在餐厅吃完饭,在路上与凶手发生争执后被砍伤。 凶手是男性,身高约1米75,戴眼镜,身着白色T恤。伤者与凶手并不认识。警方正朝杀人未遂方向展开调查。 中国驻大阪总领事馆要求日方尽快抓捕嫌犯,严惩凶手。 (NHK,TBS,中国驻日本大使馆)
    今年6月在日本京都袭击中国籍游客的嫌疑人8月18日被京都警方再次逮捕。嫌疑人是30多岁的中国籍男性,其涉嫌杀人未遂。
    据悉,嫌疑人名叫谭超,在大阪住吉区长峡町经营公司。面对警方审讯,其表示“现在什么都不会说”。
    警方称,受害人是跟团旅游的游客。事发时,嫌疑人曾与该旅游团的其它游客因“声音太大”而发生争执,受害人出面调解而被卷入事件中。
    嫌疑人此前还因非法滞留,涉嫌违反《入管难民法》而在6月被捕、在7月被起诉。
    共同社产经新闻
  5. 竹新社
    近日社交网络曝出的聊天记录显示,上海长宁一女子在家中失踪,有视频显示一男子拖着行李箱走出,网友怀疑该女子被杀害后装行李箱内运走。有媒体报道,10月12日,有网友称该女子已经被抛尸无锡。 10月13日下午,记者从上海市公安局获悉,上海警方已于案发10小时后抓获犯罪嫌疑人,受害人已死亡,案件正在进一步侦办中。 一位知情人士告诉极目新闻,被害女孩是英国留学回来的,今年入职上海一家公司,眼看即将度过试用期,却不幸遭此劫难。 (澎湃新闻)
    2021年10月上海幸福小区抛尸案,罪犯王某2024年9月30日被最高法核准死刑,核准文书8月15日在文书网公布。
    王某河南虞城人,住该小区附近,案发前与女友因彩礼问题发生争执,“因无力支付结婚彩礼,产生抢劫之念”,入室抢劫被害者郭某并拍摄裸照;为阻止其呼救,捂嘴掐颈致其窒息死亡。以行李箱运尸体驾车至无锡抛尸,并将劫得的银行卡取款2万元,交付给同学袁某。
    上海市一中院2023年8月以抢劫罪判其死刑;王某上诉,市高院2024年4月以(2023)沪刑终86号裁定维持原判。
    红星新闻
  6. 竹新社
    澳大利亚总理阿尔巴尼斯8月11日宣布,澳大利亚将在9月召开的联合国大会上承认巴勒斯坦国。这一决定基于澳大利亚从巴勒斯坦权力机构收到的承诺,包括哈马斯不在政府中发挥作用、加沙非军事化以及举行选举。阿尔巴尼斯还谴责以色列政府继续藐视国际法,拒绝向民众提供足够的援助、食物和水。 新西兰外长温斯顿·彼得斯11日表示,新西兰承认巴勒斯坦国只是时间问题,政府将在9月“仔细权衡其在承认巴勒斯坦国方面的立场”。 以色列总理内塔尼亚胡10日批评部分国家推动承认巴勒斯坦国的行为“荒谬”,称这不会带来和平,而是“把下一场战争带得更近”。…
    以色列总理府8月16日晚发表声明,强调以方坚持达成一项“全面”停火协议,要求哈马斯一次性释放所有被扣押人员、满足以方提出的全部条件,否则战争不会结束。以方条件为:哈马斯解除武装,加沙地带“去军事化”,以色列控制加沙地带边境,在加沙地带组建一个既非哈马斯、也非巴勒斯坦民族权力机构并能与以色列和平共处的治理机构。
    知情人士称,哈马斯已向斡旋方发出信息,愿意讨论部分协议。他们表示,可以在很短的时间内达成部分协议。但类似的情况以前也发生过多次。斡旋方向哈马斯明确表示,以色列占领加沙城的意图是认真的,敦促他们同意达成协议的具体条款。
    以色列国防部负责协调向加沙地带运送援助的机构16日发表声明显示,以色列将于17日恢复批准向加沙地带运送帐篷及其他避难用物资,以便在以军展开旨在接管加沙城的军事行动前让当地平民往南撤离。此举是按照以色列政治领导层指示执行,作为以军将平民从战区转移至加沙地带南部以“保障其安全”的一项准备工作。
    新华社耶路撒冷邮报
  7. 竹新社
    塞尔维亚中部城市克拉古耶瓦茨2月15日举行学生游行集会。来自全国各地的学生聚集在此,要求为诺维萨德火车站的混凝土遮雨棚倒塌事件伸张正义,根除国家腐败以及尊重法治。 学生活动得到了教师、农民和工人群体的加入,并受到了克拉古耶瓦茨当地民众的欢迎。克拉古耶瓦茨这一地点颇具历史意义。当地民众在1835年宣布新宪法,试图限制当时奥斯曼帝国统治者的权力。 而在西部城市斯雷姆斯卡米特罗维察,当局组织总统武契奇的支持者参加集会活动。武契奇指责学生抗议活动是“颜色革命”,试图推翻塞尔维亚而非他自己。武契奇称,学生抗议活动得…
    塞尔维亚紧张局势加剧。抗议者8月16日高呼反对总统武契奇的口号,放火焚烧了塞尔维亚前进党在瓦列沃的办公室,并与防暴警察发生冲突。抗议者向警方投掷瓶子、石块,警察则发射催泪瓦斯。
    在北部城市诺维萨德和首都贝尔格莱德亦有类似冲突发生。内政部长伊维察·达契奇称,瓦列沃至少有1名警察受伤,目前已有18人被拘,并警告会拘捕更多人。
    塞尔维亚自2024年11月以来一直饱受抗议活动的困扰。几个月来,学生领导的抗议活动基本平和,但本周演变成了暴力活动。武契奇指责抗议者听从境外命令“摧毁塞尔维亚”,誓言镇压抗议活动。
    美联社
  8. 竹新社
    根据抵抗组织、援助人员和媒体报道,缅甸实皆省一村庄5月12日遭政府军空袭,造成多达20名学生和2名教师死亡,另有数十名学生受伤。 缅甸广播电视台在当晚的报道中否认空袭的报道,称其为假新闻。报道还援引地方官员,指责恐怖分子对不支持他们的村镇进行炮击和无人机袭击。 (美联社)
    缅甸军方8月14日晚对该国曼德勒省的城镇抹谷进行空袭,造成至少21人死亡、7人受伤,死者中有16名妇女。
    该地区2024年7月被缅甸德昂民族解放武装占领。该组织称,军方袭击的目标似乎是一座佛教寺院,袭击还造成15座房屋受损。
    当地居民称,死亡人数已上升至近30人,死亡人数高是因为其中一座被炸毁的房屋在接待孕妇。
    缅甸军方尚未就此事置评。
    美联社今日缅甸
  9. 竹新社
    特朗普15日晚与泽连斯基和多名欧洲领导人通话。他称俄乌最好直接达成和平协议而非常常维持不下去的停火协议;他将于18日下午在白宫接待泽连斯基,若进展顺利将筹划(俄乌美三国元首)会议。 (特朗普TruthSocial)
    消息人士称,在普京和特朗普讨论的和平提议中,乌克兰需完全撤出东部的顿涅茨克和卢甘斯克,以换取俄罗斯承诺冻结赫尔松和扎波罗热的前线,以及俄罗斯归还其占领的北部苏梅和哈尔科夫州的小部分乌克兰土地。泽连斯基拒绝了这一要求。
    目前,俄罗斯控制的苏梅和哈尔科夫州的总面积约为440平方公里,而乌克兰控制着约6600平方公里的顿巴斯地区。
    普京排除了在达成和平协议前停火的方案。特朗普在会前表示,除非达成停火协议,否则他不会高兴。但在会后,他同意了普京的看法,认为需要直接达成和平协议,而不仅仅是停火协议。泽连斯基说,俄罗斯不愿停止战斗将使建立持久和平的努力复杂化。
    根据提议,乌克兰被禁止加入北约。但普京似乎对乌克兰获得某种安全保障持开放态度。特朗普在会晤中讨论了此事并提出了在北约之外提供类似第五条共同防御义务的想法。
    俄罗斯要求在乌克兰部分地区甚至全国范围内给予俄语官方地位以及俄罗斯东正教自由运作的权利。
    此外,虽然美国方面没有明说,但他们知道俄罗斯领导人在寻求外界承认他们对克里米亚的主权。普京还希望取消对俄罗斯系列制裁的其中一部分。
    多位欧洲国家领导人发声呼吁为乌克兰提供“铁一般”的安全保障,不应限制乌克兰的武装力量以及其加入北约的权利,并表示“国际边界不能以武力改变”。
    泽连斯基目前在为18日在白宫与特朗普的会晤做准备。多位欧洲领导人已被邀请参加此次会议,但具体参会人员尚不清楚。美国副总统万斯也将参加此次会议。
    (路透社 12美联社CNN
  10. 山东威海荣城市桃园渔港一辆载装卸人员的面包车8月16日4时许离港时坠海,造成6人死亡,3人生还,另有2人失踪。搜救和事故调查等工作正在进行。
    新华社
  11. 竹新社
    Photo
    特朗普15日晚与泽连斯基和多名欧洲领导人通话。他称俄乌最好直接达成和平协议而非常常维持不下去的停火协议;他将于18日下午在白宫接待泽连斯基,若进展顺利将筹划(俄乌美三国元首)会议。
    特朗普TruthSocial
  12. 竹新社
    特朗普和普京8月15日在阿拉斯加会晤。 特朗普和普京当天稍早抵达阿拉斯加后,几乎同时从各自的飞机上下来。两人见面后相互寒暄微笑、一同拍照,并登上了特朗普的“野兽”专车。两人乘坐同一辆车前往美军基地大楼。 发稿时,两人已开始进行“三对三”会晤。俄罗斯外长拉夫罗夫、俄罗斯总统助理乌沙科夫、美国国务卿鲁比奥和美国特使维特科夫参加此次会晤。两人坐在写有“追求和平”的背景板前,各自的官员坐在一边。两人没有发表任何声明,也未回答记者提问。 这是普京2015年参加联合国大会来首次到访美国。这也是特朗普和普京自2019年以来的首次会晤。…
    特朗普与普京结束会晤,双方积极评价但尚未达成协议。双方代表团未按原计划举行工作午餐。
    在结束约3个小时的会晤后,普京称会晤在“建设性和相互尊重的气氛中”进行,“非常彻底和有益”,“特朗普显然关心他国家的繁荣。但理解俄罗斯有自己的利益”。普京重申需“消除冲突的主要原因”,以持久解决俄乌冲突。普京同意特朗普所说的“乌克兰的安全也应该得到保障”,表示俄罗斯准备为此努力。他警告欧洲不要“破坏刚出现的进展”。普京还迎合特朗普一直以来的说法,如果特朗普在2022年担任总统,俄乌战争就不会爆发。
    特朗普称会谈“非常富有成效”,取得了“一些重大进展”,达成了许多共识,虽然有些事情仍有待决定,“其中一个可能是最重要的”,但双方有“非常好的机会”取得进一步进展。他将向北约以及乌克兰领导人通报会晤情况。协议“最终”取决于他们,他们将不得不同意。
    双方未回答记者提问。在即将结束时,特朗普称“我们很快就会和你说话,可能很快就会再见到你”,普京用英语回应说“下次在莫斯科”。
    《生意人报》报道,普京在峰会结束后向二战期间在阿拉斯加阵亡的苏联飞行员墓地献花。
    美联社路透社BBC
  13. 竹新社
    俄罗斯总统助理乌沙科夫8月14日说,普京和特朗普的会晤将于莫斯科时间15日22时30分(北京时间16日3时30分)开始。两人将在翻译的陪同下先进行一对一对话,然后两国代表团按照“5对5”模式加入会谈。会谈结束后,普京和特朗普将举行联合新闻发布会。 乌沙科夫说,两人会晤核心议题是解决乌克兰危机。会谈的持续时长将取决于讨论进展情况,双方将在面对面会晤后共进工作餐,之后再继续会谈。双方还将讨论在经济领域和全球安全问题上的双边合作。 普京14日在与政府高级官员开会时称赞特朗普政府正“为停止敌对行动做出相当积极和真…
    特朗普和普京8月15日在阿拉斯加会晤。
    特朗普和普京当天稍早抵达阿拉斯加后,几乎同时从各自的飞机上下来。两人见面后相互寒暄微笑、一同拍照,并登上了特朗普的“野兽”专车。两人乘坐同一辆车前往美军基地大楼。
    发稿时,两人已开始进行“三对三”会晤。俄罗斯外长拉夫罗夫、俄罗斯总统助理乌沙科夫、美国国务卿鲁比奥和美国特使维特科夫参加此次会晤。两人坐在写有“追求和平”的背景板前,各自的官员坐在一边。两人没有发表任何声明,也未回答记者提问。
    这是普京2015年参加联合国大会来首次到访美国。这也是特朗普和普京自2019年以来的首次会晤。
    美联社路透社